首先,什么是糖尿病?
顾名思义:糖尿病,字面意思上就是尿里有糖。
实际上,糖尿病主要还是血糖升高作为它的一个明显特征的一组疾病。
哪些因素会导致糖尿病呢?
什么吃的太多、肝脏本身有问题或者是一些遗传因素导致的问题、还有就是我们运动太少导致人体本身对于这个能量的消耗不需要,让他减少。
这样的话,都会导致糖尿病发生。
二、怎么诊断糖尿病
我讲了主要的糖尿病是以血糖升高,作为一个特征,所以基本上也是围绕着血液的化验来的。
最常见的就是做空腹血糖的检测。

一般来讲空腹血糖在3.9-6.1之间的我们都认为是一个正常值。
那么相应的我们还有一个餐后血糖或者叫随机血糖,
也就是吃完东西之后验一下,验一个血糖。
当这个血糖,随机血糖>11.1,可以诊断为糖尿病如果在11.1以下的,但是又超过7.8的
这个认为他可能糖代谢出了点问题。
葡萄糖耐量实验,我们简称叫OGTT实验,他那可以去检测空腹血糖的情况。
也可以检测餐后血糖的情况。
这个地方就是给大家展示了OGTT试验的一个结论的一个分析

我们可以看到
正常血糖在空腹的时候小于6.1就是正常。
当他餐后两小时小于7.8。
也是属于正常
中间两档就是不正常的。
空腹血糖如果是偏高的,而餐后血糖是正常的。
我们叫他空腹血糖受损,如果空腹血糖挺高的,餐后血糖有点高,我们叫他什么呢?
糖耐量减低
这两项我们都认为他是一个潜在的糖尿病患者或者是叫糖尿病的前期的一个患者。
第四种就是糖尿病了
当他空腹血糖大于7,当他的餐后血糖大于11.1就可以诊断为糖尿病
这个就是比较精准的标准。
或者说相对最靠谱的一种检测啦
如果单次测血糖或者单次测餐后的话有可能会受到一些因素的干扰。
通常,会要求复查,之后再去看是不是,而如果是直接做了这个OGTT检查。
一般都不用复查,查出来是,基本上就是。
对有一些人他在验尿的时候,发现尿糖是有阳性的。
一个+两个+,三个+4个+。
这样的人,他算不算糖尿病?
我们说糖尿病的诊断是以血糖为准。
尿糖只是一个参考值,所以说单纯的尿糖阳性并不能诊断为糖尿病。
如果说尿糖阳性的话,他有一个很高的一个指标,也就是一个预警,客户也要去查一下血了,很可能是你的血糖是高的,所以说尿糖的阳性是有一个指导价值的办法。
但是他不是诊断标准,
为什么被“拒保”?
为什么我们去发现糖尿病的人可以买的保险很少。
很多产品都不能买了,为什么,就是因为糖尿病往往伴随着很严重的并发症,容易早期出险、容易提升理赔率。
这个就是为什么核保特别严了
大大小小的并发症可以跟糖尿病有关系,大概有100多种
那么并发症的话,我们也是给大家一个最常见的几个疾病,并对我们来说影响更大的整几个方面,
一、心脑血管
一个,就是对于心脏,糖尿病血糖高,对于心脏来讲,它影响的是心脏的血管。
脑部也有血管,那么也就是说,一般罹患心脑血管风险会很高,糖尿病的人,
他这个脑部的血管,供血会出问题,供养供血能量都会出问题,会导致一些中风的发生,这是一个,另外就是刚才讲的高血压,这一对好朋友,他们带来的一些负面影响。
二、眼睛
为什么说糖尿病对眼睛也会有影响呢?
因为他跟高血糖一样,他也会影响到小血管,微小血管那么眼体的一些微血管的病变
同时的话,糖尿病还会造成一个白内障的加速发展。
就是说有很多的糖尿病患者,他都不约而同的
就是说早晚都会产生一些糖尿病遗病。
就是说年纪不是很大,他的白内障已经会比较明显啦
这个就是因为他的血糖过高造成的
3、肾脏
另外一块就是针对于肾脏的影响也是非常非常严重的,糖尿病的肾病是排在所有的终末期肾病的原因是第二位。
第一位位是肾脏本身的肾炎,第二个就是糖尿病导致的肾病。他会直接产生这个终末期肾病肾脏衰竭之后要去做肾透析,他会产生非常严重的肾脏疾病
4、神经功能退化
糖尿病至残疾是比较明显的一种病,糖尿病主要就是神经功能退化。
他会糖尿病的人血糖会长期升高,他会影响到人的末梢神经的一个感受,感受就是我们的手脚对于外界的温度和痛觉会变,变得很沉默,就是那种迟钝,迟钝了以后,会造成什么?
有很多年纪大的人,年纪大的人很喜欢泡脚。
年纪大的人喜欢用比较高温的水去烫脚。
可能有一些。
但是因为我们糖尿病患者。
它对于温度的感知是比较弱的。
他很容易被烫伤,这是一个原因?
当然还有一个原因他由于这个项血糖长期升高,它对血管的一些这个渗透压比较高的,他就会导致一些机械性的压迫,导致这个血管局部的一个供血的问题
就是他反应出来的还有一个原因,就是糖尿病的人,因为他血液的糖分比较高,他一旦有细菌感染,细菌像找到了温床一样,因为那里面好吃的东西太多。
多数糖尿病人感染之后,他的治疗感染这个效果会很差。
所以这种这种脚一旦烫伤了,产生了这种有泡,水泡了之后,他就不容易好。
因为他会反复感染,然后再加上里面的神经供养不好,这个就会烂,
我们叫糖尿病足就是叫老烂脚或者是坏疽,它就会烂,烂了之后,他自己又长不好,然后就要截肢。
这就是特别严重的糖尿病并发症,因为这些并发症都跟我们的重大疾病有关,我们重大疾病有关息息相关,基本上都能在我们的健康险产品里面找到。
对应的保障责任,所以我们的核保在做的时候就非常严格了。
妊娠糖尿病算糖尿病吗?
妊娠糖尿病其实有两种情况,一种,我们叫妊娠糖尿病,也就是说原来没有糖尿病的人,她在怀孕过程中发现血糖异常。
那我们可以叫他妊娠期糖尿病,但是这种人实际上它有两种情况,一种是分娩就好了
还有一部分人大概有20%左右的,她分娩之后还是会还是有,就真的会发展成糖尿病。
那这种人的话呢?
所以我们建议如果是现在正在怀孕中的客户,最好等到他分娩之后再去复查一下检查,如果是好的那就OK万事大吉就可以买了,如果不好的,那么可能就按照糖尿病来处理了。
还有一小部分,大概也是用大概1/5左右的吧
怀孕前就已经有糖尿病了
他实际上我们口头叫妊娠合并糖尿病。
人家怀孕前就有糖尿病,同时有妊娠这件事情。
这种客户的话,只能按照糖尿病来参考。
血糖高就是糖尿病吗?
有些人会问,不是糖尿病我就是血糖高,没诊断糖尿病,我是体检发现的,或者是因为其他什么原因发现。
客户的话,他还是很有机会的。
我们还是有蛮多的这个重疾险、医疗险在健康告知的时候,他是来了一条线,刚才我讲了糖尿病的一个血糖,空腹血糖是3.9-6.1
可能有个别的一些重疾险产品,它对于血糖异常,他其实是会问一下的,你只要打等不在某一个值以后我也能接受。
这个的话,比较少,但是也会这也是一个。
就是什么糖尿病的家族史,会有人比较关心,家族史到底影不影响。
这个的话就看了咱们这款产品,如果咱们目标的这个产品,它的健康告知里面并没有说询问家族史。
那我们可以不考虑如果询问家族史的话,它一般智能核保,也会去进一步询问,通常来讲,首先本人当时必须没有糖尿病,如果现在我已经有了,我的父母就不谈。
我现在没有,而我的家里人是有糖尿病的,这种的话,要看一下,一般来讲有一个直系亲属没有什么大问题,有两个直系亲属糖尿病的话呢?
风险就会高很多,这个时候就去看产品了。
有一些产品是有影响的,有一些产品是没有影响的,具体产品具体分析。
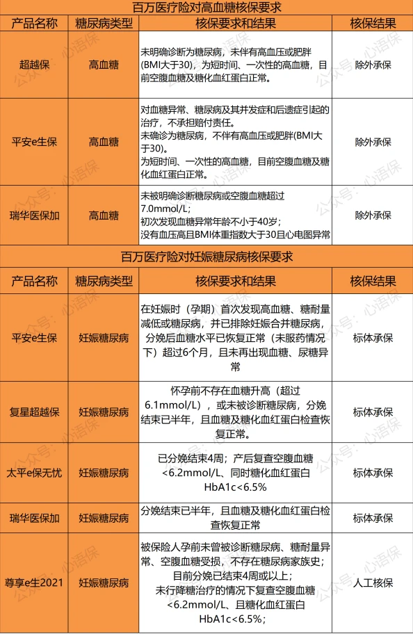
确诊糖尿病还能买保险么?
先来看百万医疗险、重疾险和定期寿险,这3大险种的要求。

简单说下结论:
1型糖尿病和2型糖尿病,百万医疗险、重疾险,一般都拒保,2型糖尿病目前还有一款漏网之鱼,众安安稳e生医疗险,就是专门为Ⅱ型糖尿病和高血压岁患者准备的。
2型糖尿病,部分定期寿险可以加费承保。
1型糖尿病,定期寿险一般是直接拒保。
妊娠期糖尿病的核保,就宽松很多。
一般产后恢复正常,百万医疗险、重疾险和定期寿险都有机会正常投保。
再分别带入产品看看,具体的核保要求:

重疾险

针对于I型/II型糖尿病,目前还有一款产品可以标准体还有机会标准体购买。
符合一定条件,均有加费承保的机会。
具体要求如下
Q:您初次诊断糖尿病的年龄小于35岁35-39岁40-44岁45-50岁大于50岁答:小于35岁,Q2:是否存在或曾经出现如下情况
任何动脉斑块、动脉硬化、动脉狭窄瓣膜疾病、主动脉异常心功能不全、心衰、心肌病任何脑血管疾病、冠心病、心梗、心绞痛脑或心肌缺血、供血不足、后循环缺血无这些情况:动脉或瓣膜异常、心功能异常、心肌病、冠心病、脑血管疾病是否出现以下病情:
A、眼底、视网膜病变B、昏迷、酮症C、周围血管疾病D、肾病、肾功能异常、蛋白尿、肾硬化E、无以上情况最近一次糖化血红蛋白为
A、不超过6.0%B、6.1%-7%C、7.1%-8%D、8.1%-9%E、大于9%F、不清楚问询条件挺多的,会根据综合的选择,加费处理。一般情况,有糖尿病并发症的,都会被拒保。
如果大家在投保时,实在不能确定到底要不要进行告知,可以来咨询 @任有才
意外险意外险,主要保障意外导致的身故、伤残。
大多数没有健康告知,而且和糖尿病关系不大,基本可以直接买。
防癌险和防癌医疗险这俩,都是专保高发癌症的。
因为保的疾病少,问到的健康告知也少。
糖尿病、高血糖、高血压、高血脂、心血管疾病,一般都可以投保。
本文来源:https://www.114yangsheng.com/articles/33405.html
标签组:[血糖] [糖尿病] [糖尿病的早期症状] [糖尿病诊断标准] [血糖正常值]